网站首页
政务公开
职称评定
市馆介绍
政务详情
档案查询
查档服务
公开档案
数字方志馆
旧志
综合志
专业志
年鉴
地情资料
馆藏资源
馆藏综述
档案征集
利用实例
全宗介绍
档案文化
兰台纵横
档案学会
巾帼文明岗
史料编研与出...
衢州历史文化...
衢州记忆
档案工作规范
当前位置:
首页
>
政务公开
>
政务详情
>
档案法规
>
档案工作规范
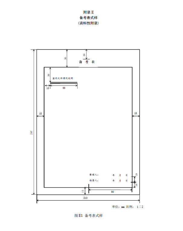
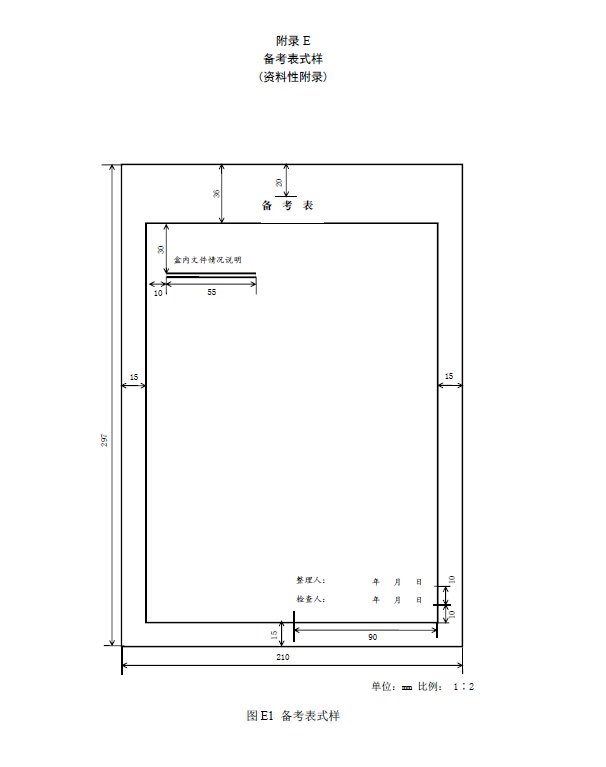
归档文件整理规则DA/T22-2015
发布时间:
2015.11.19
来源:衢州市档案局业务督导处
2
3
4
5
6
7
8
9
10
11
12
13
14
15
上一页
 
下一页
设为首页
加入收藏
联系我们
主办单位:衢州市档案局
备案号:浙ICP备2021031167号-4
公安部备案号:33080202000419
-今日访问:
-本月访问:
-本年访问: